
2025 Northeastern University PHD Program Application Guide for International Students
Ⅰ. University Introduction
Northeastern University (NEU) was founded in 1923. Situated in Shenyang, the central city of the Northeastern China, NEU also has a campus in Qinhuangdao City, Hebei Province. NEU has 4348 faculty members, among whom 2882 are full-time teachers. There are 5 academicians of the Chinese Academy of Sciences and the Chinese Academy of Engineering, 165 teachers selected for national leading talent projects, 105 teachers selected for national youth talent projects, and 4 national natural science foundation innovative research groups. NEU has a total enrollment of more than 50,000 students including undergraduate, graduate, and doctoral students.
NEU is a key university directly under the Ministry of Education, the country’s 211 Project and 985 Project key university. In 2017, it became one of the first batch of 42 first-class universities in China. NEU has a graduate school, 24 colleges (departments), and has formed a multi-disciplinary system which covers philosophy, economics, law, pedagogy, literature, science, engineering, management, art, interdiscipline, etc. NEU has 80 undergraduate programs, including 15 state-level specialty programs and 39 state-level first-class undergraduate programs. NEU’s engineering, computer science and materials science are among world top 1‰ according to Essential Science Indicators. NEU ranks 201-300 in Academic Ranking of World Universities in 2024.
Opening up to the world, NEU has established long-term academic cooperation with 264 universities and institutions in 40 countries and regions. NEU has established 5 National Innovation Centers, 2 international joint laboratory, 1 Sino-foreign cooperative educational institution, 4 Sino-foreign cooperative educational projects, and the world’s first Confucius Institute for Science and Technology in Belarus. There are over 1000 international students from about 100 countries and regions coming to NEU to study every year.
NEU website:http://english.neu.edu.cn/
Ⅱ. Program Introduction
Duration of studies: 4 years
PhD Programs and supervisor (advisor) info:
Check last part of the article.
Ⅲ. Application qualifications
1. Non-Chinese citizen in good health.
2.Over 20 years old. For CSC Scholarship/Liaoning Province Scholarship, applicants must be below 40 years old.
3. Master Degree certificate
4. HSK5 180 or above for the majors in Chinese medium, if you are applying for self-sponsored/Liaoning Province Scholarship without HSK result, you must apply for self-sponsored Chinese Language study first; if you have passed HSK4 (180 points) and applying for CSC scholarship, one year elementary Chinese language training may apply. For the majors in English medium, you should be native English speaker or come from countries with official language in English, or provide English test result such as TOFEL/IELTS.
Ⅳ. Scholarship project
1. Application period: Dec. 1, 2024 – Feb. 28, 2025
2. Scholarship includes:
Type | Tuition | Dorm | Monthly Stipend | Insurance | Duration |
CSC scholarship | Free1 | Free2 | 3500 Yuan | Free 3 | 4 Years4 |
Liaoning Province Scholarship | Free1 | Free2 | 3500 Yuan | Free 3 | 3 Years4 |
Notes::
1) Tuition for CSC scholarship or Liaoning Province Scholarship student will be paid by the government to the university directly, so the student does not need pay by himself/herself. You cannot claim the money.
2) If the scholarship covers the accommodation allowance, and the student chooses to live on campus, we will provide free double room at appointed International Students Dorm; if the student applies to live off campus with the approval of the university, an extra 1000 Yuan monthly allowance will be given to the student.
3) If the scholarship covers Comprehensive insurance, the university will buy the insurance for the student. The student can neither give up the insurance nor claim the money. Detail for the insurance can be found at: http://www.lhgj.net/article/listDetails-2.html
http://lxbx.net/home
4) The funding period for CSC PhD scholarship is 4 years, and it is unextendible. If the additional one-year Chinese language applies, the Chinese language year is also covered by the scholarship.
5) The funding period for Liaoning Province Scholarship is 3 years; additional one-year Chinese language is not possible for Liaoning Province Scholarship. The duration of the scholarship cannot extend.
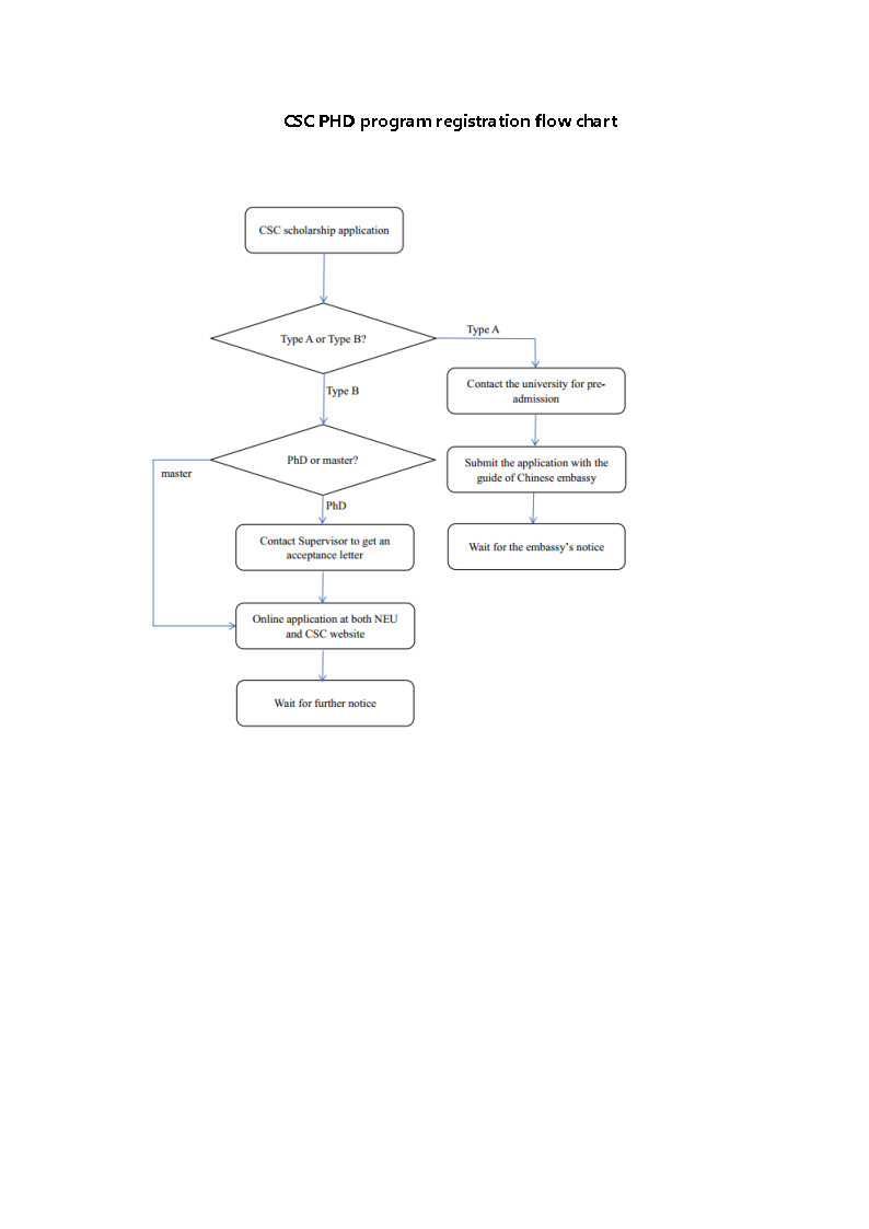
3. Application procedure:
1) Contact the supervisor (advisor), and get the acceptance of them
Click for the list for PhD Programs and supervisors in NEU
https://a.17gz.org/files/110145/2025PhDSupervisor.pdf
Without the supervisor’s acceptance, application is not possible. Please ask the supervisor fill in Acceptance Form of International Student by NEU Supervisor (Acceptance Letter from Supervisor) 2025. Click the link for a blank form:
https://a.17gz.org/files/110145/AccpetanceLetter2025.docx
Please confirm with the supervisor if you can be instructed in English. After the PhD supervisor filled in and signed the form, you may continue to apply for it.
2) Application at NEU website
The NEU online application portal is
The above links are the same.
Please register with your email address and complete the application by following instructions on the website. One email address can be used to create one account.
Applying for either CSC scholarship or Liaoning Province Scholarship, please choose CSC scholarship, and follow the instruction of CSC regulation.
3) Application at CSC website if you apply for scholarship
You MUST apply at both NEU and CSC website if you apply for scholarship. If you apply for self-sponsored, you don’t need to do it at CSC website.
The CSC online application website is
http://studyinchina.csc.edu.cn
The above links are the same.
You must choose Program Category Type B. The agency number of our university is 10145. Please note that you may only submit one Type B application at CSC portal this year.
We will review the application from Jan. 2025 to Mar. 2025. Please follow your email, and our communication with Gmail is not stable, it is recommended to use other email service for application.
We do not require the hard copy at the application stage. Please DO NOT send any hardcopy. After the online application for this year’s scholarship, if your application has been approved, you must provide the original graduation certificate and transcript for verification. Only after passing the verification, you may register. If you fail to pass the verification, you must buy the ticket to leave China paid by yourself before your visa expires.
Please do the same as applying Liaoning Province Government Scholarship and CSC scholarship. If we want to recommend you to Liaoning Province Government Scholarship, we will contact you to fill in extra forms.
4. Required Documents
NEU portal | CSC portal | Mandatory or not | Note |
– | ID Photo | Yes | – |
Graduation Certificate of Previous Stage | Certificates of Highest Education (Notarized Copy) | Yes | If you have already graduated, please provide both master and undergraduate diploma and the bachelor degree if you have not graduated, please provide pre-graduation certificate issued by your university. |
Transcript of Previous Stage | Transcripts of Highest Education (Notarized Copy) | Yes | Please provide all transcripts of your undergraduate studies and master study |
Study Plan | Study Plan | Yes | No less than 1000 words in Chinese or English. Please elaborate on the major or research orientation you plan to study in our university. |
Two References | Reference Ⅰ | Yes | Two reference letters (recommendations) from professor or associate professor in Chinese or English. The key content should include your study objectives in China, as well as your comprehensive ability, future development evaluation and so on. They should be generally issued by professors or associate professors at the university or college you graduated from. |
Reference Ⅱ | Yes | ||
Passport Home Page | Passport Home Page | Yes | The passport should be valid no earlier than the date of admission. |
Blank Visa Page of Passport | – | Yes | A blank page in the middle of a passport without any visa or stamp, not the first or last page. |
Physical Examination Record for Foreigner | Physical Examination Record for Foreigner | Yes | Please strictly follow the requirements of the attached Physical Examination Record for Foreigner. Please complete the examination in Chinese or English. The validity of the medical examination record should comply with the regulations of the application guide. |
– | Papers or Articles Published or to be Published | No | If you have published papers, please upload them to this column. This column is not mandatory. |
– | Example of Art | No | If you apply for the major of fine art, you need to upload your works in this column. Applications for other majors are not required. |
Language Proficiency Certificate | Chinese Language Proficiency Certificate | No | If you apply for the major in Chinese medium, please provide the transcript of HSK-4 or higher. If you apply for the major in English medium, it is not mandatory. |
English Language Proficiency Certificate | No | If you apply for the major in English medium, please provide the transcript of IELTS, TOFEL or other English proficiency certificate. If you apply for the major in Chinese medium, it is not mandatory. | |
– | Pre-admission Letter | No | Do not upload the pre-admission letter on the CSC website during the application phase. After the scholarship review of the university, if you pass the academic review and we plan to recommend you to CSC, we will provide you with the pre-admission letter at that time. |
Non-Criminal Record Report | Non-Criminal Record Report | Yes | Please apply for the Non-Criminal Record Report at the local authorities. If you cannot apply for it, please download and fill in the NO CRIMINAL RECORD COMMITMENT as the guide in FAQ section. |
Other Documents | Other Supporting Documents | No | Any other materials you want to upload for the application. If you apply for Liaoning Province Government Scholarship, and you are working, you must upload the “working certificate” at the NEU system. If you apply for Liaoning Province Government Scholarship, and you are studying, you must upload the “studying certificate” at the NEU system. |
Acceptance Letter from Supervisor | – | Yes | Acceptance Form of International Student by NEU Supervisor (Acceptance Letter from Supervisor) signed by a NEU supervisor in this major |
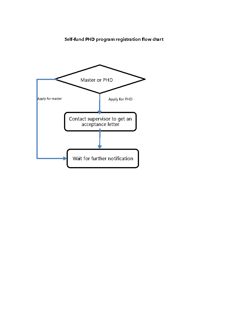
Ⅴ. Self-sponsored project
1. Application period: Dec. 1, 2024-May 30, 2025
2. Application method:
1) Contact the supervisor (advisor), and get the acceptance of them
Click for the list for PhD Programs and supervisors in NEU
https://a.17gz.org/files/110145/2024PhDSupervisor.pdf
Without the supervisor’s acceptance application is not possible.
Please ask the supervisor fill in Acceptance Form of International Student by NEU Supervisor (Acceptance Letter from Supervisor) 2025. Click the link for a blank form:
https://a.17gz.org/files/110145/AccpetanceLetter2025.docx
Please confirm with the supervisor if you can be instructed in English.
After the PhD supervisor filled in and signed the form, you may continue to apply for it.
2) Application at NEU website
The NEU online application portal is
The above links are the same.
Please register with your email address and complete the application by following instructions on the website. One email address can be used to create one account.
3. Required documents
1) Master Graduation certificate and its Chinese translation
2) Transcript of master and its Chinese translation
3) Acceptance Letter from Supervisor
4) Study plan at NEU (No less than 1000 words in Chinese or English. Please elaborate on the major or research orientation you plan to study at NEU.)
5) Two References
6) Home page of passport
7) Blank visa page of passport
8) Physical examination record for foreigner
9) Language proficiency certificate
10) Non-Criminal record report
11) If you are in China now, you need to submit all the Chinese visa pages, Chinese entry stamp and Chinese exit stamp pages of your passport (Please note the time continuity of the visa pages.) and Registration Form of Temporary Residence for Visitors from Overseas.
4. Fee
1) Application Fee for self-sponsored applicants: 500 RMB
2) Tuition fee for self-sponsored students:
Major | Tuition fee (RMB /Year) |
School of Marxism School of Humanities and Law | 28,000 |
Other schools | 33,000 |
3) Accommodation fee: 32-60 RMB/person/ day based on the room types.
4) Insurance fee: Self-sponsored students need to purchase insurance according to the requirements of the school. You can choose the insurance plan. Insurance fee is at least 800 RMB/person/year.
5) Payment method: bank card, bank transfer, etc.
6) Payment date: Students will receive payment notice after admission. Please pay the fee according to the specified time.
7) Refund policy: https://a.17gz.org/files/110145/refundpolicy2023.pdf
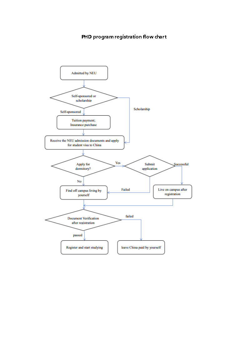
VI. Admission review
Each school/college will assess students’ academic ability through interviews, material review and other forms. Please keep your contact information open.
VII. Commonly used forms for download
1. Acceptance Form of International Student by NEU Supervisor (Acceptance Letter from Supervisor) 2025.
https://a.17gz.org/files/110145/AccpetanceLetter2025.docx
2. Physical Examination Record for Foreigner
https://a.17gz.org/files/110145/FPEF.pdf
3. NO CRIMINAL RECORD COMMITMENT (Please apply for the “Non-Criminal Record Report” at the local authorities. If you cannot apply for it, please download and fill in the “NO CRIMINAL RECORD COMMITMENT”.)
https://a.17gz.org/files/110145/NCRC.docx
VIII. Contact Information
School of International Education, Northeastern University
Address: No. 3-11 Wenhua Road, Heping District, Shenyang, China 110819
Email:lxsh@mail.neu.edu.cn
IX. Q&A
Q1: Do I need to pay application fee to NEU if I apply for scholarship?
A1: No.
Q2: For master and PhD scholarship application, is there any other method besides Type-B application to NEU directly?
A2: You may also submit Type-A application at the Chinese embassy in your country.
Q3: Do I need a pre-admission if I applies scholarship to NEU with Type-B?
A3: No. Please leave it blank at the pre-admission letter section of CSC portal. After the scholarship review of the university, if you pass the academic review and we plan to recommend you to CSC, we will provide you with the pre-admission letter at that time.
Q4: How many students can win the scholarship?
A4: It differs every year; usually 50-100 students can be awarded scholarship every year.
Q5: I’ve heard that you have University Postgraduate Program, High Level Postgraduate Program, Belt and Road Scholarship, how to apply?
A5: All the programs above are parts of CSC scholarship, you may just apply for CSC scholarship.
Q6: If I don’t have passport, Can I apply?
A6: No. please apply for your passport, you cannot apply without a passport.
Q7: May I fill in the application by hand rather than the online application?
A7: No. You must finish the on-line application, then submit, and generate the application.
Q8: What’s the on-line application portal?
A8: No matter what program you apply, you must apply at NEU application system, if you apply for CSC scholarship, you must apply both at NEU and CSC application system online.
NEU website: http://studyinneu.neu.edu.cnorhttp://neu.17gz.org
CSC website: http://www.campuschina.orgorhttps://studyinchina.csc.edu.cn
Q9: Besides on-line application, do I need to submit the hard copy?
A9: No.
Q10: I want to apply for the additional one year Chinese language for my scholarship application, where should I apply?
A10: You don’t need to fill in any information for the additional one year Chinese language training; we will evaluate your Chinese language level and make the decision.
Q11: I want to apply for master to Northeastern University. Do I need an “Acceptance Form of International Student by NEU Supervisor (Acceptance Letter from Supervisor) 2025” signed by any NEU supervisor?
A11: No. This form is compulsory for PhD and optional for master.
Q12: I’ve heard that if I am in China, I am not qualified to apply for scholarship, is that true?
A12: There is not such kind of limitation this year.
Q13: When can I have the result?
A13: Please check the status of the application system. We will update the status in the system, and send email to you.
Q14: How can I contact you?
A14: emaillxsh@mail.neu.edu.cn
Q15: Can I apply for master with the funding of Liaoning Province Government Scholarship?
A15: No.
Q16: I have heard that some of the CSC scholarship is partial scholarship, how about the situation in 2025?
A16: Yes, some of the students had partial scholarship before. If we have the plan to recommend you as a partial scholarship candidate after review, we will contact you in advance.
Q17: If I have not graduated yet, what should I do?
A17: please get an “expected graduation certificate” from your current education institute, and upload it at the “Graduation Certificate of Previous Stage” section.
Q18: If I am unable to get non-criminal record, what should I do?
A18: please download NO CRIMINAL RECORD COMMITMENT, and fill it in then upload.
Download link: https://a.17gz.org/files/110145/NCRC.docx
Q19: How should I prepare the references?
A19: You need two references issued by professor or associate professor in either Chinese or English. The content in the references should include the study objectives and requirements in China, as well as your comprehensive ability and future development evaluation. The references should be issued by the professor or associate professor in the university you graduated usually.
Q20: What kind of Physical Examination Record I should prepare?
A20: You should provide Physical Examination Record for Foreigner (can be downloaded at https://a.17gz.org/files/110145/FPEF.pdf ) Please strictly follow the requirements of the attached Physical Examination Record for Foreigner. Please complete the examination in Chinese or English. The record after October 2024 is valid, and the blood test report from the physical examination should also be uploaded.
Q21: I’ve heard that I can apply for 3 universities in Type-B application of CSC scholarship, is that true?
A21: In 2025, you can only submit one Type B application at CSC portal this year. Besides the Type-B application, you may also submit Type-A application at the Chinese embassy in your country.
Q22: I have emailed the supervisor, but he/she does not reply, how should I do?
A22: The supervisor does not want to accept your application if he or she does not reply usually. If you fail to get any feedback from the supervisor several times, please contact another supervisor.
Q23: I am a self-sponsored student and have personal life insurance. Do I need to buy the insurance?
A23: Yes. According to the Interim Regulations on Colleges and universities requiring foreign students to purchase insurance, personal insurance cannot be used as documents for enrollment registration and residence permit application in China. After you are admitted, the school will inform you of the details of how to purchase insurance.
Q24: If my application for the Chinese Government scholarship is unsuccessful, will I automatically become an applicant for the Liaoning Provincial Government Scholarship or self-funded PhD?
A24: No. The Chinese Government Scholarship, Liaoning Provincial Government Scholarship and self-funded scholarship need to be applied for separately. You need submit PhD applications from different funding sources at the same time on the Northeastern University website.




Source: http://www.sie.neu.edu.cn/ieenglish/2025/0106/c7192a276635/page.htm
Related: Admissions in China