2022 Ludong University
autumn international student Enrollment brochure
2022年度秋季鲁东大学国际学生招生简章(中文版)

学校简介
鲁东大学,1930年建校,坐落在“中国最佳魅力城市”一一烟台,是一所以文理工为主体、多学科协调发展的省属综合性大学。
学校现设有25个学院,61个本科专业,41个硕士点,1个博士点,共有在校学生3万余名,拥有13个山东省重点学科。
国际交流频繁,与韩、日、美、俄、澳、加、法等20多个国家的140余所大学或机构建立了友好交流合作关系,在联合办学、师生互派、学术交流等方面开展了广泛而深入的合作。
自1989年开始招收国际学生,接收中国政府奖学金、国际中文教师奖学金、山东省政府奖学金来华留学生,至今共培养了来自五大洲60多个国家的16000余名国际学生。
2019年,学校成为全国首批通过来华留学教育和管理质量正式认证的22所高校之一,来华留学教育进入“提质增效”快车道。
学在鲁大
语言学习:国际教育学院设有汉语言研修课程
学历学习:原则上,本校开设的所有专业都可以接收国际学生,具体专业设置如下:

英文授课专业
物理学硕士专业
2018年开设,主要课程有高等量子力学、计算物理学、分子反应动力学、固体理论、分子结构理论、晶体场论、科学计算与模拟、分子光谱学、纳米材料与器件、光电检测技术、汉语、中国文化与跨文化沟通等。除语言课程以外,项目所有课程均以英语为授课语言。学位论文与答辩也以英语完成。
授予学位:理学硕士
申请条件:大学毕业,非英语母语国、非英语为官方语言国学生申请时需提交英语水平证明(托福550/笔考,80/机考;雅思6.5或其他)或经学院教学委员会面试成绩合格。
学费:24000元/年
申请条件
1.非中国籍人士。中国公民移民外国后申请学历学习的,必须持有有效的外国护照或国籍证明文件4年(含)以上,且最近四年(截至2022年4月30日前)之内有在国外实际居住2年以上的记录(一年中实际在国外居住满9个月可按一年计算,以入境和出境签章为准)。
2.身心健康,品学兼优,对华态度友好。
3.年龄满16周岁。

时间安排
1.申请时间:2022年4月15日一6月10日
2.报到注册时间:2022年8月25日一8月27日
3.接机时间:2022年8月26日一8月27日
4.开学时间:2022年8月31日
5.学期时间:2022年9月1日一12月30日
6.入学教育时间:待定
特别说明:因疫情原因,我校暂时采取线上授课方式,是否能够入境返校视疫情情况决定。具体时间安排如有变化另行通知。
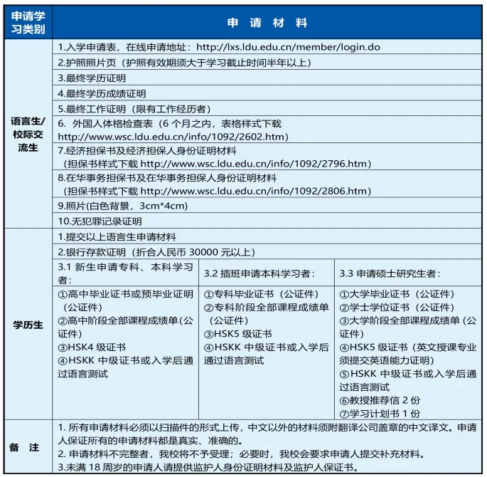
申请材料

入学审查程序

费用简介(人民币标准)

宿舍简介

备注:原则上第一学期必须入住宿舍,如有特殊情况可单独向学校申请

联系方式:
地址:中国山东省烟台市芝罘区红旗中路186号
鲁东大学国际交流与合作处国际学生办公室
电话:+86-535-6696181
传真:+86-535-6697578
邮箱:ldulxs@126.com
网址:http://www.wsc.ldu.edu.cn/lxld.htm
Related :
Related: Admissions in China